日期:2021-09-28 07:05:44作者:抽屉电影图片:未知人气:+
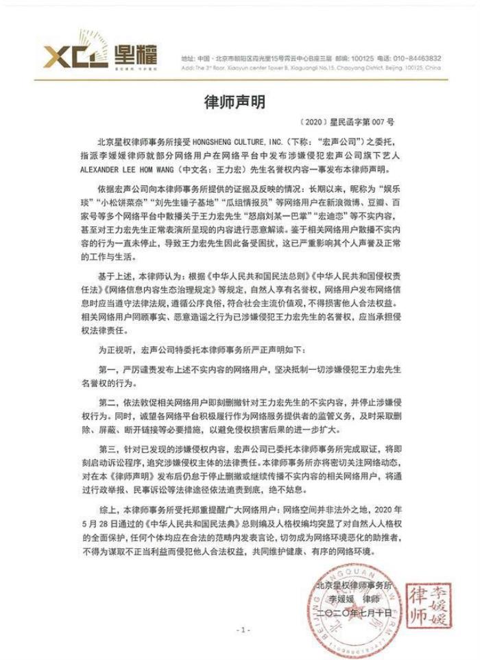
面对“宏迪恋”的传闻王力宏方面律师严正发文声明,称已开展针对恶意抹黑王力宏侵权内容的取证工作,即将启动诉讼程序。

“宏迪恋”影影绰绰的已经有了7年了,事发还是在2013年的春晚刘谦直播当场玩笑的一句话引发猜测,而当时电视台也将这一段在初一回放中剪掉,时间过去了这么多年了,王力宏也结婚有了自己的孩子,但舆论不知道为什么就是不肯放过这场误伤。

多年来相关舆论给王力宏的发展和生活都造成了一定程度上的影响,网络用地并非是无法可依的任性场所,王力宏律师方面已经在声明中明确表示要将此事通过法律途径追究到底。

王力宏具有双博士学历,对于音乐人创作具有非常的实力,进军演艺界也是星途坦荡,出演国际大导李安的《色戒》获得了观众的赞誉。

自幼出生在美国的王力宏拥有着音乐的创作天赋,除了音乐创作小提琴方面的才能也十分突出,他拥有着俊朗的外表和完美的身材,专注于音乐创作的他出道多年一直都鲜有绯闻,直到2013年的“宏迪事件”一下子把一直未婚的王力宏推向了舆论的巅峰。

这场除了刘谦的玩笑仿佛再无任何证据的闹剧,却持续发酵了七年之久,李云迪也因为此事被大家所熟知,当年的事件背后真实情况到底是什么谁也不知道,据被下课的刘谦说,那句台词是李云迪方面要求临时添加的,不是自己的随意之举。

传闻事情一出刘谦就遭到了王力宏的掌掴,但这件事也仅限于传闻而已,王力宏方面结婚生子,七年来一直保持沉默,如今孩子都生了三个了,舆论还是揪着此事不肯放过。

现在王力宏方面忍无可忍终于拿起法律的武器来维护自己和合法权益,给那些吃醋不嫌酸的人一拳重击,警告那些拿着捕风捉影当职业的娱乐蛀虫。

李云迪和王力宏都是音乐方面的高手,二人在合作表演方面十分默契,曾经给大家带来一场场视听盛宴,而二人又都是公认的帅哥就被莫名的传成了绯闻,沸沸扬扬的传言到了2013年的全国晚会上达到了顶峰。

从此二人就陷入了同志风波断断续续的总也不断,尽管在此期间双方都多次发文证明自己的性取向,王力宏更是已经结婚生子,但舆论的波动却一直未能平息,这种看似只是吃瓜群众议论的表象背后是否是有人故意流连操作也未可知。

通过法律手段来彻底澄清,也是对这些捕风捉影的人一次严肃的震慑,让这些人明白要对自己的言论负责,网络平台也不是一个想说什么就能说什么的地方。

这样一个干干净净做人明明白白做事的艺人在娱乐圈里本来就不多见,大家应该客观地看待这个毫无坐实证据的事情,给优秀的艺人一个安静的创作空间。
……
你好,再见
本站所发布的文字与图片素材为非商业目的改编或整理,版权归原作者所有,如侵权或涉及违法,请联系我们删除,如需转载请保留原文地址:http://www.gzkyz.com.cn/article/117111.html

抽屉电影
倾诉你的情感,分享属于你们的故事 Copyright 2005-2020 www.gzkyz.com.cn 【可可情感网】 版权所有 |
湘ICP备20010517号
声明: 部分信息与图片素材来源于互联网,如内容侵权与违规,请与本站联系,将在三个工作日内处理,互联网不良信息举报邮箱:*****@qq.com