日期:2022/06/20 15:59:34图片:未知人气:+
十三届全国人大常委会第三十一次会议于10月19日至23日在京举行,会议审议了期货和衍生品法(草案二次审议稿)、反垄断法(修正草案)、民事诉讼法(修正草案)等9部法律草案。
现推送反垄断法(修正草案)全文及修正条文前后对照表,欢迎登录“北大法宝·立法资料库”查阅草案全文。
中华人民共和国反垄断法
(修正草案)







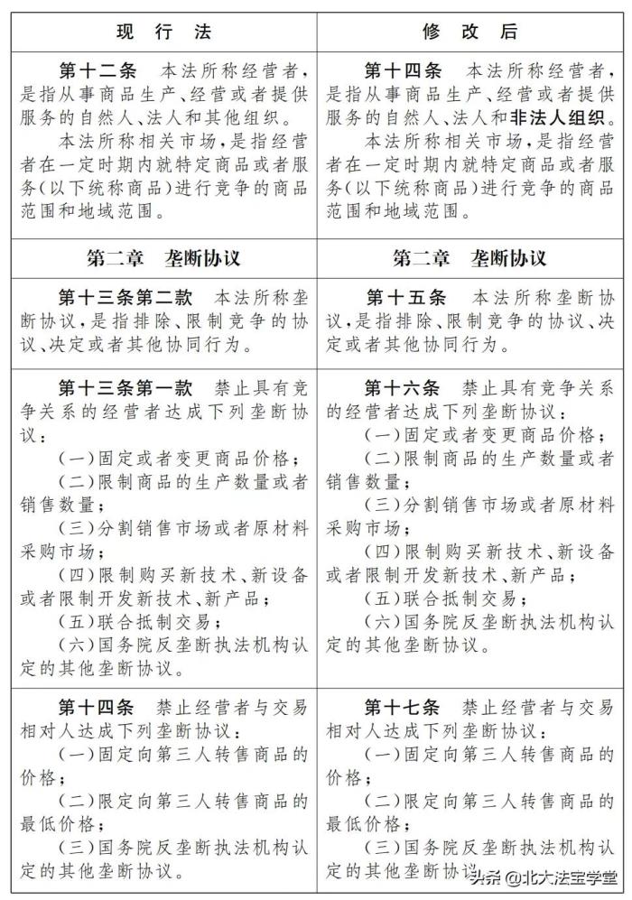
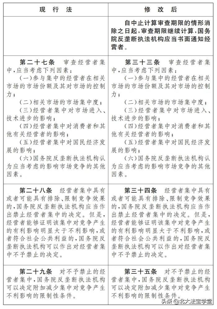
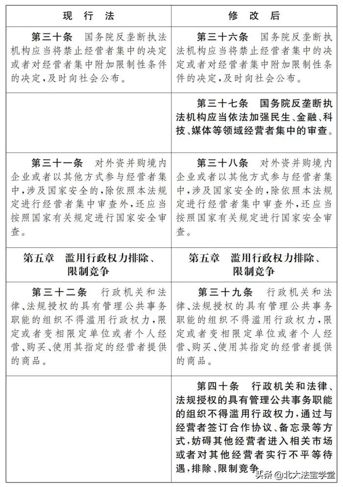
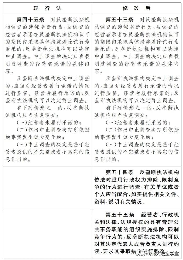
《中华人民共和国反垄断法》
修改前后对照表






















北大法宝·立法资料库
北大法宝·立法资料库是了解法律法规发布背景资料的有效途径,可以辅助用户深入了解法律法规及政策文件制定的背景及过程、特色亮点、执行注意事项等内容。该库按照文件内容进一步划分为草案、解读、白皮书、工作报告四个子库,数据总量已达到1.8万余篇。草案子库聚焦立法流程,主要收录立法活动中的公开资料,包括征求意见稿、草案及其说明、审议意见等立法过程文件。法规解读子库收录权威机构制定公布的法律法规答问、解读、理解与适用等文件。白皮书子库收录政府白皮书、司法白皮书、知识产权白皮书等文件。工作报告子库收录中央和地方人大常委会、政府、法院、检察院工作报告及全国人大常委会执法检查报告等报告类文件。
北大法宝·立法资料库通过“北大法宝”独创的“法宝联想”功能,与“北大法宝”各库数据之间创建立体化的知识关联体系,一次检索可以获得与检索结果相关的其他法律信息,提高用户检索效率。
更多立法资料,请”登录“北大法宝·立法资料库”检索查看。
立法资料库:https://www.pkulaw.com/law/

-END-
标签:
本站所发布的文字与图片素材为非商业目的改编或整理,版权归原作者所有,如侵权或涉及违法,请联系我们删除,如需转载请保留原文地址:http://www.gzkyz.com.cn/article/205854.html
下一篇:突破自我(不断突破自己)

安阳北大法宝学堂
倾诉你的情感,分享属于你们的故事 Copyright 2005-2020 www.gzkyz.com.cn 【可可情感网】 版权所有 |
湘ICP备2021020401号
声明: 部分信息与图片素材来源于互联网,如内容侵权与违规,请与本站联系,将在三个工作日内处理,互联网不良信息举报邮箱:*****@qq.com