日期:2022/08/29 21:23:49图片:未知人气:+
来源:环球网
【环球网综合报道】欢瑞世纪,旗下明星曾包括杨幂、李易峰、贾乃亮,说出来个顶个都是耳熟能详的偶像。不过,根据这家公司此前发布的公告,公司被查出来的违法违规行为,比它牵涉过的明星还夸张。根据监管部门的文件,欢瑞世纪因为借壳星美联合重大资产重组一事,涉嫌信息披露违法违规,一口气收到了三张行政罚单,累计罚款金额四百多万。

天眼查
自借壳上市以来,欢瑞世纪就一直麻烦不断。从2016年开始,几乎每年都会被监管部门“地毯式”问询,甚至被证监会立案调查,长期和监管层躲猫猫。
2019年11月4日,欢瑞世纪公告称,公司于当日收到证监会重庆监管局《行政处罚决定书》,涉嫌信息披露违法一案已调查、审理终结,证监局依法对公司及相关责任人做出责令改正、给予警告、罚款的行政处罚。
公告表明,公司主要涉嫌违法事实包括2013年-2016年存在少计提坏账准备的问题及未披露关联方占用资金情况;欢瑞影视2013年、2014年存在提前确认收入的问题。根据证监会行政处罚告知书,在公司借壳上市之前,就未能提供真实、准确、完整的2013年度、2014年度、2015年度及2016年半年度的财务数据,导致欢瑞世纪公开披露的重大资产重组文件存在虚假记载及重大遗漏。
具体来看,欢瑞世纪的业绩造假主要来自四个方面:提前确认收入虚增营业收入、虚构收回应收款项少计提坏账准备、推迟计提应收款项坏账准备、控股股东及其关联方占用公司资金。
也就是说,从2013年开始,欢瑞世纪其后三年半的财务报表都有问题。无非是报喜不报忧,打肿脸充胖子。
明星的流失
曾经的欢瑞世纪,确实星光熠熠,拍摄了《古剑奇谭》《盗墓笔记》《宫锁珠帘》《大唐荣耀》等一大批热门的影视作品。
但是随着杨幂、李易峰、赵丽颖的陆续出走,如今的欢瑞世纪成熟明星仅剩杨紫一人独撑大梁,情况已大不如前。以至于,2019年欢瑞世纪艺人经纪业务收入下滑 42.17%。
IP优势消散
对于欢瑞世纪来说,最看重的除了明星,大概就算是IP了。
这些年,欢瑞世界笼络了一大批热门IP,其出品的《古剑奇谭》《青云志》《大唐荣耀》《锦衣之下》等热播剧均为IP改编。
从欢瑞世纪过去的模式来看,基本上可以总结出一个标准模板,那就是“IP+流量明星=爆款”。IP是欢瑞世界整个影视布局的根本。
但是伴随着这一简单粗暴模式逐渐“失灵”,和大IP纷纷过期之后,欢瑞世纪的IP优势也在退散。
创始人离职
7月21日,欢瑞世纪发布公告称,欢瑞世纪的实际控制人钟君艳、陈援及一致行动人浙江欢瑞所持有的欢瑞世纪股份被司法冻结及轮候冻结。
而在此之前的6月份,钟君艳已辞去董事长之职,原副董事长、总裁赵枳程当选为欢瑞世纪第八届董事会董事长。

天眼查
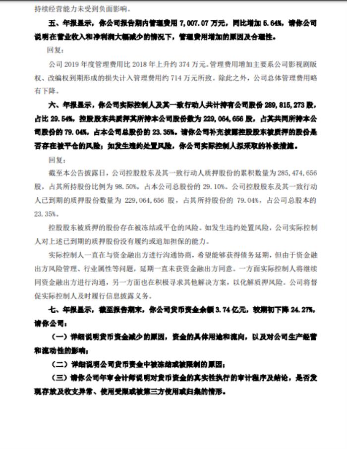
而在深交所对欢瑞世纪的问询函中明确提到“年报显示,你公司实际控制人及其一致行动人共计持有公司股份 289,815,273 股,占比 29.54%,控股股东共质押其所持本公司股份数为 229,064,656 股,占其共同所持本公司股份的 79.04%,占本公司总股份的 23.35%。请你公司补充披露控股股东被质押的股份是否司总股份的 23.35%。请你公司补充披露控股股东被质押的股份是否存在被平仓的风险;如发生违约处置风险,你公司实际控制人拟采取的补救措施。”

关于对欢瑞世纪联合股份有限公司的年报问询函
对此问题,欢瑞世纪的回复是“控股股东被质押的股份存在被冻结或平仓的风险。如发生违约处置风险,公司实际控制人对上述已到期的质押股份没有履约或追加担保的能力。实际控制人一直在与资金融出方进行沟通协商,希望能够获得债务延期,但由于资金融出方风险管理、行业属性等问题,延期一直未获资金融出方同意。一方面实际控制人将继续同资金融出方进行沟通,另一方面也在积极寻求其他解决方案,以化解质押风险。公司将督促实际控制人及时履行信息披露义务。”

欢瑞世纪联合股份有限公司关于回复深圳证券交易所年报问询函的公告
也就是说,面对实控人股份被冻结的局面,欢瑞世纪并没有任何办法。
作为赶上资本盛宴末班车的明星公司,短短几年间,欢瑞世纪从巅峰跌入了低谷。如今更是身陷泥淖、困难重重,再加上疫情和行业调整等外部环境的挑战,不管是业务层面还是资本层面,能否顺利挺过低谷期,答案不容乐观。
标签:
本站所发布的文字与图片素材为非商业目的改编或整理,版权归原作者所有,如侵权或涉及违法,请联系我们删除,如需转载请保留原文地址:http://www.gzkyz.com.cn/article/213873.html

安阳环球网
倾诉你的情感,分享属于你们的故事 Copyright 2005-2020 www.gzkyz.com.cn 【可可情感网】 版权所有 |
湘ICP备2021020401号
声明: 部分信息与图片素材来源于互联网,如内容侵权与违规,请与本站联系,将在三个工作日内处理,互联网不良信息举报邮箱:*****@qq.com